您好,欢迎访问宁波永圣条码设备有限公司!
设为首页
|
加入收藏
|
联系我们
宁波永圣条码设备有限公司
网站首页
公司简介
产品中心
行业新闻
系统集成
软件下载
条码知识
信息反馈
防伪技术
联系我们
产品中心
移动
产品系列
西铁城系列条码打印机
TSC条码打印机系列
东芝系列条码打印机
斑马系列条码打印机
工商
卡机
嵌入
移动
桌面
IDATA数据采集器
北洋系列条码机
北洋58mm热敏票据打印机
北洋80mm热敏票据打印机
北洋热敏热转印条码标签打印机
北洋热敏条码标签打印机
北洋针式票据打印机
霍尼韦尔条码机及采集器
优博讯数据采集器
东大集成数据采集器
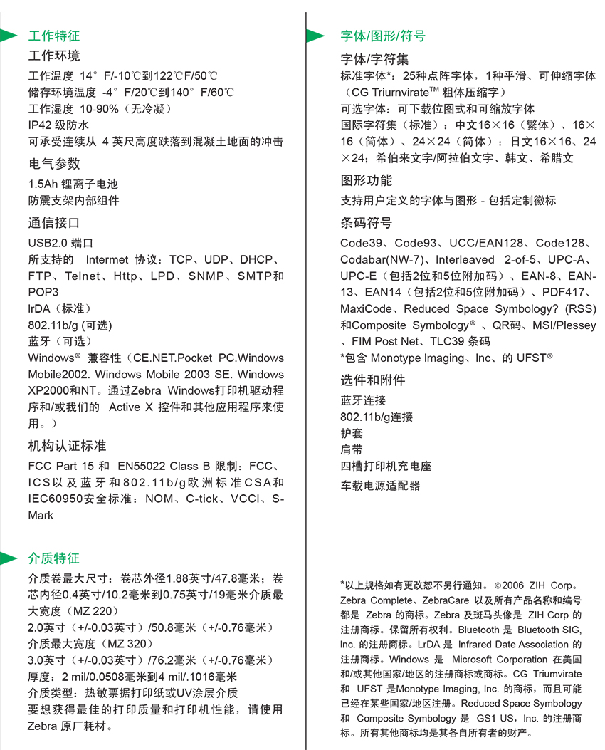
MZ220 /MZ320
上一个:
PW220 /PW 420
下一个:
没有了